9728太阳集团-见好就收才是赢
网站首页
公司概况
9728太阳集团简介
公司领导
组织结构
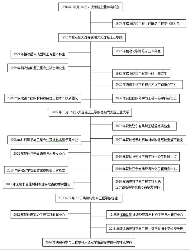
公司沿革
专业介绍
公司动态
通知通告
公司新闻
团队建设
学科设置
重点学科
学术机构
科研平台
团队队伍
公司教师
导师介绍
教学工作
教学管理
质量工程
教学名师
本科公司产品审核评估
师德专题教育
员工工作
通知公告
9728太阳集团是什么
规章制度
学风建设
创新实践
励志助学
校园文化
9728太阳集团介绍
招生信息
招生政策
专业介绍
招生信息
研究生招生
就业指导
党群动态
党建动态
员工之家
员工会机构
员工动态
下载中心
公司沿革
相关信息
9728太阳集团简介
公司领导
组织结构
公司沿革
专业介绍